文書作成・電子署名/従業員に文書を配布する

2024-08-26 10:15:18 UTC

概要

文書作成・電子署名機能にて従業員に文書を配布する方法を確認できます。

mceclip0.png

 

目次

設定できる人
設定方法
1.手続きを作成する
2.使用する文書セットを選択する
3.手続きの設定する
4.メール送信可否を選択する
5.手続きを開始する

 

従業員に文書を配布できる人

従業員に文書を配布できるのは、
[メニュー] > [労務管理] > [共通管理] > [権限設定] > [ロール設定] > [文書作成]  において
[文書手続き進行権限] にチェックが入っているロールが、
[メニュー] > [労務管理] > [共通管理]  > [権限設定] > [ロール付与] にて付与されている人です。

労務管理/STEP4:サービス権限設定 ~ロール設定・ロール付与を行う~

 

配布方法

1.手続きを作成する

[手続き管理] > [文書作成手続き]をクリック

スクリーンショット 2023-08-28 13.10.30.png

[新規手続き作成] をクリック

スクリーンショット 2023-08-28 13.12.28.png

 

2.使用する文書セットを選択する

 対象の [文書セット] の名前をクリック

スクリーンショット 2023-08-28 14.09.04.png

💡注意
手続きに必要な文書セットがない場合は、[新規作成]から作成してください。
文書作成・電子署名/文書を作成する
文書作成・電子署名/文書セットの作成・編集

 

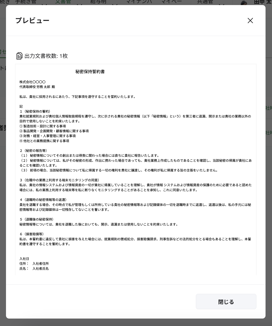
文書セットの文書を確認する場合、各書類名をクリックするとプレビューを確認できます。

スクリーンショット 2023-08-28 14.09.13.png

スクリーンショット 2023-08-28 14.12.10.png

 

3.手続きの設定する

①手続きの設定から、この手続きの名前 、電子署名に使用する事業所、電子署名に使用する署名、
締め切りを設定する。

スクリーンショット 2024-06-17 15.59.36.png

💡補足
電子署名に表示させる会社情報を[企業名]または対象者の[所属事業所名]のいずれかを選択可能です。
デフォルトで[企業名]が設定されておりますので必要に応じてご変更ください。

電子署名に使用する署名を「プロフィールの氏名」「労務情報の氏名」のいずれかを選択可能です。
「プロフィールの氏名」では、HRBrain上に表記される氏名(ビジネスネームでも可能)
「労務情報の氏名」では、住民票に登録されている戸籍上の氏名
となりますので、貴社の運用に合わせて設定ください。

 

②手続きの管理者を設定する

必要に応じて[この手続きの管理者を追加]を選択し管理者を追加

スクリーンショット 2024-06-17 16.45.04.png

💡注意
管理者の候補として表示される人は、[メニュー] > [労務管理] > [共通管理] > [権限設定] > [ロール設定] > [文書作成]に
おいて、[文書手続き進行権限]または[文書作成履歴閲覧権限]にチェックが入っているロールが
[メニュー] > [労務管理] > [共通管理] > [権限設定] > [ロール付与] にて付与されている人です。
管理者候補がいない場合、以下のような画面が表示されます。

スクリーンショット 2023-08-28 14.28.05.png

なお、選択肢として表示される人は、
[メニュー] > [社員名簿] > [運用管理] > [プロフィール項目設定] > [ロール設定] > [ロール設定] > [範囲設定]の説明の中で一番広い範囲を有するメンバーが紐づいています。

例)Aさんを管理者に追加しようとしたが管理者候補として表示されない。

([メニュー] > [労務管理] > [共通管理] > [権限設定] > [ロール設定] > [文書作成]  において
[文書手続き閲覧権限] にチェックが入っているロールが
[メニュー] > [労務管理] > [共通管理] > [権限設定] > [ロール付与] にて付与されている)

→労務管理にて手続きを作成した管理者に対して社員名簿にて付与されているロールの範囲設定にAさんが含まれていない

 

③文書を配布する対象者を[新規登録]、[一括登録]または[メンバーを追加]から登録する。

スクリーンショット 2023-08-28 15.35.12.png

従業員が追加されたことを確認して、[次へ]をクリック

スクリーンショット 2023-08-30 17.12.57.png

💡ポイント
・メンバー情報の追加方法
社員名簿/一般項目・メンバー登録の作成/削除方法

 

4.メール送信可否を選択する

手続き対応依頼メール送信可否を[後から依頼する]または[送信依頼画面へ]から選択します。

スクリーンショット 2023-08-28 15.44.16.png

 

5.手続きを開始する

手続きを開始する方法は2種類です。

 

1.手続き対応依頼をメールで送信し手続きを開始する

メール送信するメンバーを追加します(絞り込み可)
メールテンプレートを選択 → 件名入力(必須)→ 本文を記入し、[依頼メール送信] をクリック。

スクリーンショット 2023-08-30 17.20.55.png

💡ポイント 
・フォーマットの内容は都度、直接修正することが可能です。

 

💡備考
メール件名や本文にて表示される会社名は企業情報にて登録されている会社名となります。
[メニュー] > [労務] >[企業・事業所設定] > [企業設定]> [企業情報] > [会社名]

mceclip2.png

 

2.メールを送信せず管理者にて手動で手続きを開始する

上記「4.メール送信可否を選択する」で[後から依頼する]を選択した場合の手続きです。

[手続き開始]をクリック。

スクリーンショット 2023-08-30 17.25.21.png

[手続きを開始]の確認画面が出るので、[確定] をクリック スクリーンショット 2023-08-28 16.29.22.png

ステータスが[未依頼]から[従業員対応待ち]に変わり、従業員のマイページでも表示されるようになります。

スクリーンショット 2023-08-30 17.27.14.png

💡ポイント
配布された文書は、従業員本人のPC・スマートフォンから確認いただき合意まで完了することが可能です。
詳しくは以下の従業員向けヘルプページをご確認ください。

文書作成・電子署名/配布された文書の確認・合意までの流れ

 

この記事は役に立ちましたか?
2人中0人がこの記事が役に立ったと言っています